Acute results and long-term follow-up after defibrillation threshold testing in hypertrophic cardiomyopathy

Background:
Current American and European consensus guidelines do not recommend routine defibrillation testing (DFT) involving induction and termination of ventricular fibrillation (VF) in patients undergoing transvenous implantable cardioverter-defibrillator (ICD) implantation, based on results of registry studies and two randomized controlled trials. However, specific high-risk populations—such as patients with hypertrophic cardiomyopathy (HCM)—were underrepresented in these studies. This study aimed to evaluate the outcomes of routine DFT in patients with HCM within a high-volume cardiac device implantation program.

Methods:
A retrospective analysis was conducted on consecutive patients with HCM who underwent transvenous or subcutaneous ICD implantation between January 2010 and February 2025. Baseline clinical characteristics, procedural data, and follow-up outcomes were collected and analysed

Results:
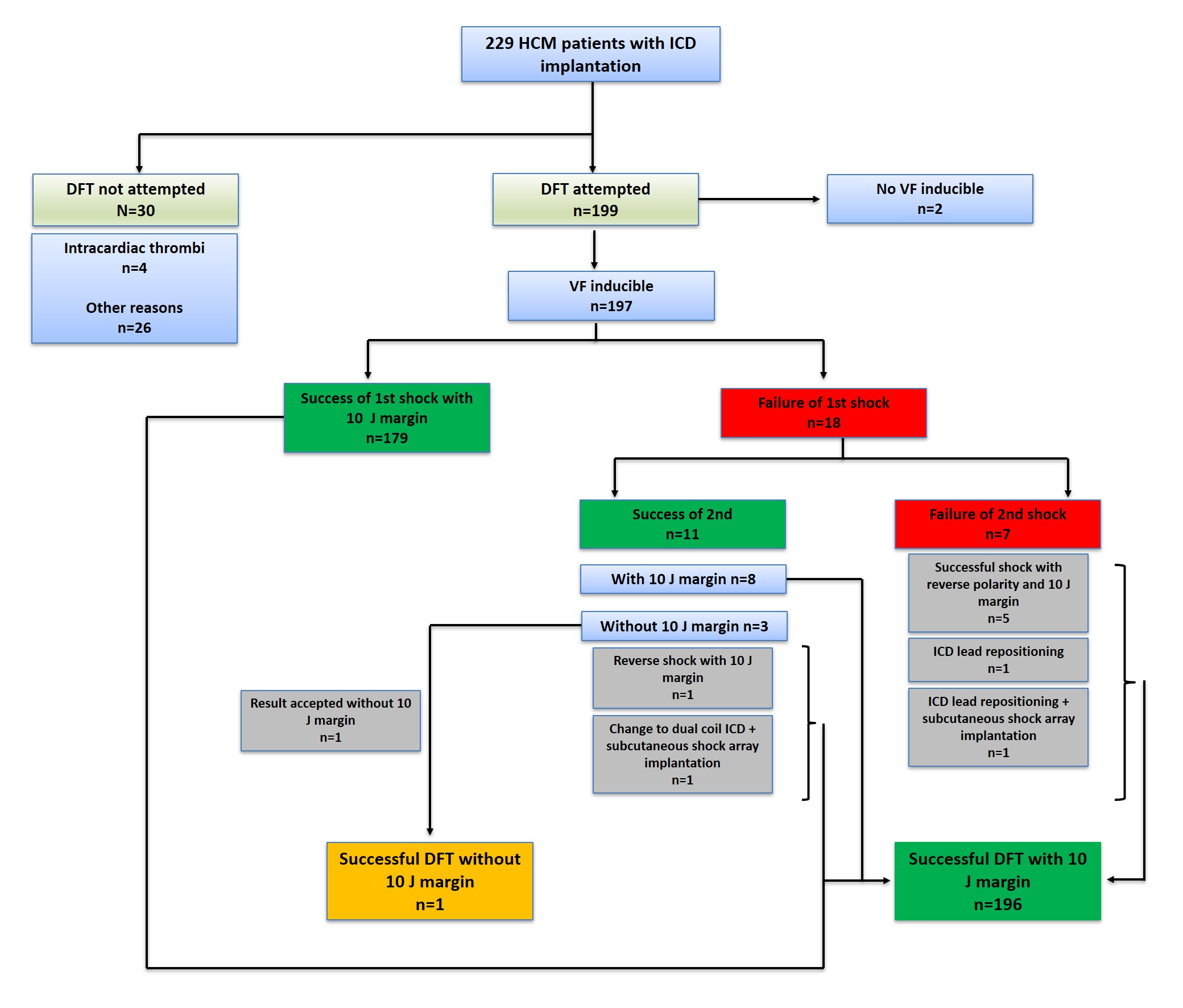
A total of 229 HCM patients (including 112 with left ventricular outflow tract obstruction) underwent ICD implantation. Of these, 211 received transvenous ICDs (207 left-sided and 4 right-sided), and 18 received subcutaneous ICDs.
DFT was omitted in 30 patients (4 due to intracardiac thrombi; 26 for various other reasons). Among the remaining 199 patients, VF was non-inducible in 2 and inducible in 197. Successful VF termination with a safety margin of 10 J was achieved in 179 of 197 inducible cases (90.9%) with the 1st shock with a mean energy of 25.5±14.4 J. In the remaining 18 cases (9.1%), the initial shock failed. 

A second, higher-energy shock (mean energy 34.7±9.2 J)successfully terminated VF in 11 of these 18 patients (8 with a 10 J safety margin, 3 without). In the remaining 7 cases, reverse shock polarity was applied, achieving VF termination with a 10 J safety margin in 5 cases. A total of 3 cases underwent system revision, including lead repositioning (n=2) or exchange (n=1) and additional subcutaneous shock array implantation (n=2). Ultimately, VF was successfully terminated with a 10 J margin in 196 of 197 cases; in the remaining case, VF was terminated with a 40 J shock (Figure 1).
Periprocedural complications occurred in 5 patients (2 pneumothoraces, 2 lead dislocations and 1 pocket hematoma), with no adverse events directly attributable to DFT.

During a mean follow-up of 1636±1434 days, 9 patients received appropriate ICD therapiesIn 2 patients, shocks failed to terminate ventricular arrhythmias. One of these patients had previously undergone a successful DFT test at 14 J, while the other had required intraoperative lead repositioning and implantation of a subcutaneous shock array following failure of two DFT shocks. 

Logistic regression analysis identified secondary prevention as an indication for ICD implantation (odds ratio [OR] 3.24, 95%-confidence interval [CI] 1.12–9.39, p=0.03) and increased left ventricular septal thickness (OR 1.10, 95%-CI 1.01–1.19, p=0.03) as independent predictors of first-shock failure during defibrillation testing.

Conclusion:
Routine DFT in patients with HCM undergoing ICD implantation led to system revision in only a small proportion of patients. Ineffective ICD shocks were rare and did not correlate with DFT outcomes. These findings suggest that DFT testing may be safely omitted in the majority of HCM patients, although selective testing could still be beneficial in high-risk individuals.