Neutrophil-Driven Inflammation in Takotsubo Syndrome: Human Immune Signatures and Translational Therapeutic Modulation

Clin Res Cardiol (2025). DOI 10.1007/s00392-025-02737-x

Katharina Kurz (Lübeck)1, E. Rawish (Lübeck)1, U. Flögel (Düsseldorf)2, C. Gragoll (Lübeck)1, T. Rusack (Lübeck)1, T. Pühler (Kiel)3, T. Kurz (Lübeck)1, I. Eitel (Lübeck)1, T. Stiermaier (Lübeck)1

1Universitätsklinikum Schleswig-Holstein Medizinische Klinik II / Kardiologie, Angiologie, Intensivmedizin Lübeck, Deutschland; 2Universitätsklinikum Düsseldorf Institut für Molekulare Kardiologie Düsseldorf, Deutschland; 3Universitätsklinikum Schleswig-Holstein Klinik für Herz- und Gefäßchirurgie Kiel, Deutschland

 

Background:
Takotsubo syndrome (TTS) is an acute, stress-induced cardiomyopathy characterized by transient left ventricular dysfunction in the absence of acute coronary artery obstruction. Despite its clinical relevance, the molecular underpinnings and recovery dynamics of TTS remain incompletely un derstood, impeding the development of diagnostic biomarkers and targeted therapies. Emerging evidence implicates innate immune mechanisms—particularly neutrophil activity—in the pathogenesis of TTS.

Purpose:
This study aimed to delineate neutrophil-driven inflammatory responses in patients with TTS and to assess targeted anti-inflammatory interventions in a validated murine TTS model.

Methods:
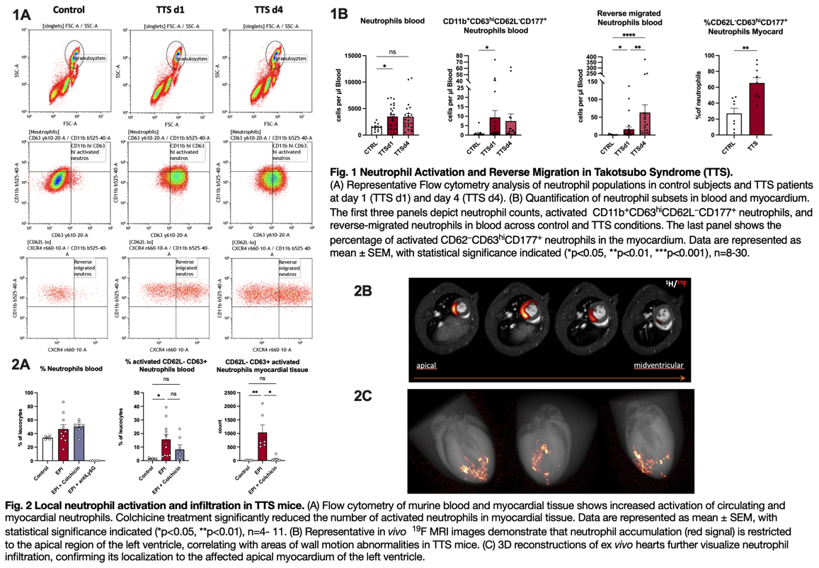
Peripheral blood (n=30) and myocardial biopsies (n=8) from TTS patients were obtained on days 1 and 4 post-diagnosis and compared with healthy controls (n=10). Immune phenotyping was performed using multiparameter flow cytometry. In parallel, a murine model of TTS was established via intraperitoneal epinephrine administration (2.5 mg/kg), mimicking stress-induced myocardial dysfunction. Serial cardiac MRI using a fluorine-based neutrophil-specific tracer enabled real-time visualization of immune cell infiltration and its temporal and spatial correlation with myocardial dysfunction. Neutrophil-targeted interventions included depletion with anti-Ly6G antibodies and colchicine-based anti-inflammatory treatment.

Results: 
TTS patients exhibited a robust systemic neutrophilic response with increased activation markers in peripheral blood by day 1. By day 4, there was a marked rise in reverse-migrated neutrophils, indicating significant prior myocardial infiltration. Activated neutrophils were also isolated from affected cardiac tissue (Fig. 1). These findings were mirrored in the murine model, which demonstrated early and focal neutrophil accumulation in regions of wall motion abnormalities within minutes of TTS induction, as visualized by cardiac MRI (Fig.2). Functional imaging demonstrated that, compared to the epinephrine-only group (LV-EF: 36.4 ± 7.3%), neutrophil depletion significantly improved left ventricular function (51.4 ± 4.1%, p=0.0048), while colchicine treatment resulted in an even more pronounced recovery (59.9 ± 6.4%, p=0.0001).

Conclusion: 
This study provides compelling evidence that neutrophil-driven inflammation plays a central mechanistic role in the pathophysiology of TTS. The early activation, reverse transmigration, and myocardial accumulation of neutrophils appear to directly impair ventricular function. Therapeutic modulation of this axis via targeted depletion or colchicine treatment significantly restored cardiac performance in vivo. These findings position inflammation—and neutrophils in particular—as a promising therapeutic target in TTS and warrant further clinical translation.


Diese Seite teilen